Ed Grochowski's Website

Philips LED Lighting

Ed Grochowski

Written 12-22-2017

LED
Philips LED Light Bulbs

Introduction

I recently replaced half of the light bulbs in my house with Philips LED lighting. Compared to the prior CFL bulbs, LED bulbs offer the following advantages:

Feature Description
Even color spectrum The LED bulbs produce much nicer looking light than the CFLs. The LEDs better approximate the color spectrum of incandescent lighting.
Low power consumption The LED bulb consumes 8.5 watts whereas the CFL bulb consumes 14 watts. Both produce 800 lumens.
Full brightness at start-up LEDs do not share the CFL's problem of being dim when cold.

The Philips LED bulbs cost less than $2 each at the big home improvement stores. The cost is undoubtedly being subsidized by the local electric company. At that price, there is no reason to buy any other kind of lighting.


Circuit

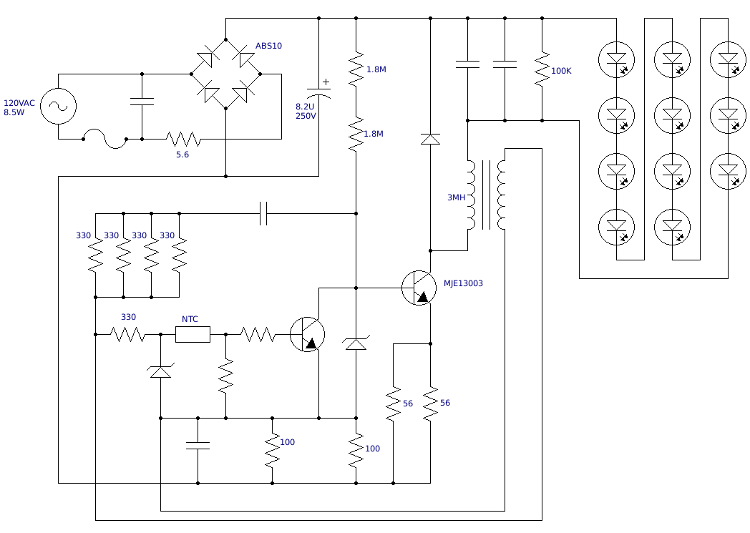
Curious what went into a $2 bulb, I drew the schematic from the photos of the circuit board available on the Internet. Since only a portion of the traces were visible, I filled in the missing traces.

schematic
LED Light Bulb Schematic

The circuit is a conventional buck converter that supplies constant current to the LEDs. A key feature is temperature regulation: the regulator reduces the LED current when the bulb's internal temperature reaches a preset limit.

The use of temperature regulation enables the bulb to be designed without the usual overprovisioning of the cooling system needed in electronic equipment that must operate over an ambient temperature range of 0-35C. Instead, the bulb can be designed to operate at its thermal limit under any external conditions. This is key to reducing cost.


Conclusion

In the 1970s, I wondered when the then-new LEDs would be used in household lighting. Nearly half a century of technological progress has made this a reality. The main enablers were the invention of white LEDs (which are really blue LEDs with a phosphor), and surface-mounted electronic components (to make a switching power supply fit in the base of a light bulb).


References